• Kuthambakkam village Poonamallee, Chennai-600 124, India

PIG LAUNCHER AND RECEIVER

VI Energ Resources Pvt Ltd is expertise in Design and Manufacturing of Pig Launcher nd Receiver with QOC , which is also called as Pig Trap.

Pig Launchers are essentially vessels used for launching of a pipe pig or a pig tool into the pipeline for cleaning or inspection purpose. After being launched into the pipeline, the pig tool is pushed through the pipeline by a driving fluid. The pipeline is cleaned along the way by brushing action from the pig. On the other end the pig tool is received by a pig receiver.

Pig receiver is also a vessel used for receiving the pipe pig tool. Pig launchers and receivers are designed to meet the specific requirements of a pipeline.

Pig traps can be of horizontal, vertical or inclined type. For ease of operation, horizontal pig traps are preferred. When space constraints become critical, vertical or inclined pig traps are installed instead of horizontal.


Typical Launcher and Receiver Piping Configuration




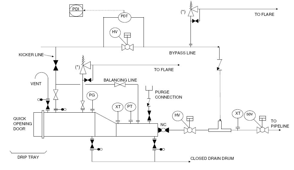
Typical P&ID arrangement for Pipeline Pigs



Key Design Considerations::

1. Pig launcher & receivers here are designed to receive the longest pig that will be used , an intelligent pig + a margin of 10% . 2. Internal diameter of the minor barrel is considered to be same as the main line. Any transitions in the internal diameter due to wall thickness variations greater than 2.4mm shall be tapered to a maximum angle of 14 deg. to the pipe axis to allow smooth passage of the pig. 3. The reducer between the Major Barrel and the minor barrel is eccentric type for horizontal pig launchers and concentric or eccentric type for horizontal pig receivers. 4. End closures provided by Vi Energ is Segmental Bandlock Quick Opening Closure with hinge, confirming to ASME Sec.VIII Div.I . Opening shall be fail safe ( no opening possible without first depressurising the vessel or in case of failure of any component) . A locking device is provided to hold open the door while personnel are loading or unloading the pigs. 5. One connection for Pig signaller shall be provided on each launcher and receiver to mount an intrusive type of pig signaller ( to indicate that the pig has been successfully launched from the launcher or received at the receiver ). 6.Pig signallers if include in the scope will be of set-in mechanical intrusive type. 7. Nozzle connections shall be provided for Drain, Vent, Pressure indicator and Pressure relief valve . 8. Unless otherwise mentioned the scope of supply will exclude the Pig Trap valve , Kicker Valve Bypass piping & Bypass valve,Valve interlocks , Gauges, relief valves, vent valves, drain valves and the Pigs . 9. SURFACE TREATMENT SHOT BLAST ACCORDING TO SPECIFICATION : SA 2 1/2 PAINTING SPECIFICATION 3 COAT SYSTEM AS PER CLIENT PROJECT SPECN.,

As a safety measure, quick opening door should be mechanically interlocked with isolation valves on kicker line and main line, so that the door cannot be opened when pig trap is still connected to these pressurized lines. This safety precaution can also be accomplished by interlocking the door with vent or depressurizing line, so that the door can be opened only when the pig trap is depressurized.

Vi Energ manufacture a full range of custom built Pig launching and receiving traps for onshore and offshore applications, All are Custom made specific to clients project specification and meeting ASME design codes and suitable for Sweet and Sour Service which require NACE and HIC/SSCC material. Our range is 6 inch NB to 36 inch NB and from class 150# to 2500#